1. مستندات
  2. هاست
  3. هاست وردپرس
  4. کنترل پنل direct admin
  5. نمایش حجم مصرف‌شده هاست در دایرکت ادمین

نمایش حجم مصرف‌شده هاست در دایرکت ادمین

Calendar

انتشار:

1404/06/20
Update Calendar

به روز رسانی:

1404/06/20

کنترل مصرف منابع هاست برای مدیریت بهتر سایت اهمیت زیادی دارد. اگر فضای دیسک پر شود یا منابع هاست بیش از حد مصرف شوند، ممکن است سایت با کندی یا خطا مواجه شود. دایرکت ادمین ابزارهای ساده‌ای دارد که با آن‌ها می‌توانید مصرف فضای هاست را بررسی کنید، در صورت نیاز فایل‌های اضافی را پاک کنید و یا هاست خود را ارتقا دهید.

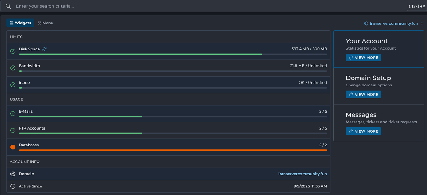
روش اول: مشاهده آمار کلی در صفحه اصلی دایرکت ادمین

وقتی وارد پنل دایرکت ادمین می‌شوید، در همان صفحه اصلی (Dashboard) بخشی به نام Widgets وجود دارد. در این بخش می‌توانید آمار کلی مصرف هاست خود را ببینید. اطلاعاتی مانند:

  • Disk Space: مقدار فضایی که تاکنون از کل فضای دیسک استفاده کرده‌اید.
  • Bandwidth: پهنای باند مصرفی (میزان داده‌های ارسال و دریافت‌شده).
  • Inode: تعداد فایل‌ها و پوشه‌هایی که روی هاست شما وجود دارد.
  • E-Mails, FTP Accounts, Databases: تعداد اکانت‌های ساخته‌شده و میزان استفاده هر کدام.

این آمار به‌صورت نوارهای رنگی نشان داده می‌شوند. اگر نوار سبز باشد یعنی هنوز فضای کافی دارید. وقتی نوار به رنگ نارنجی یا قرمز تغییر کند یعنی به محدودیت نزدیک شده‌اید. این روش سریع‌ترین و ساده‌ترین راه برای بررسی وضعیت هاست است.

نمای اصلی کنترل پنل و نمایش آمار مصرف هاست

روش دوم: بررسی جزئیات پوشه‌ها در File Manager

اگر می‌خواهید دقیق‌تر بفهمید کدام فایل یا پوشه بیشترین فضا را اشغال کرده است، باید وارد بخش File Manager شوید. در این بخش می‌توانید فهرست کامل پوشه‌ها و فایل‌های موجود روی هاست خود را مشاهده کنید.

برای این منظور وارد File Manager شوید. در نوار بالای صفحه روی دکمه Directory Sizes کلیک کنید. بعد از چند لحظه، در ستون حجم (Size) برای هر پوشه یا فایل عددی نمایش داده می‌شود.

به این ترتیب می‌توانید متوجه شوید کدام پوشه بیشترین حجم را گرفته است.

مثلا ممکن است پوشه backups یا logs فضای زیادی اشغال کرده باشند. این کار کمک می‌کند تصمیم بگیرید چه فایل‌هایی را حذف کنید یا به جای دیگری منتقل کنید تا فضای هاست آزاد شود.

File Manager و گزینه Directory Sizes

نکته تکمیلی درباره Resource Usage

بخش Resource Usage در دایرکت ادمین نیز برای بررسی میزان استفاده از منابع هاست در بازه‌های زمانی مختلف طراحی شده است. در این قسمت می‌توانید ببینید سایت شما چه مقدار CPU، RAM و دیگر منابع پردازشی را در طول روز یا هفته مصرف کرده است. البته این بخش بیشتر مناسب کاربران حرفه‌ای است، زیرا فقط آمار کلی را نشان می‌دهد و مانند File Manager امکان بررسی دقیق مصرف پوشه‌ها یا فایل‌ها را فراهم نمی‌کند. به همین دلیل برای مدیریت مستقیم فضای هاست کاربرد زیادی ندارد.

Resource Usage

جمع‌بندی

با استفاده از امکانات ساده‌ای مانند آمار صفحه اصلی دایرکت ادمین و گزینه Directory Sizes در File Manager، می‌توانید به‌راحتی مصرف فضای هاست خود را بررسی کنید و در صورت نیاز آن را مدیریت کنید.

آیا توانستیم چالش شما را حل کنیم؟